基本了解
1.1,初识hello world
- script脚本形式引入vue脚本- 存在开发版本和生产版本
 
<script src="https://cdn.bootcdn.net/ajax/libs/vue/3.0.2/vue.global.prod.js"></script>- 对DOM里的指定标签指定渲染
Vue.createApp({
  data() {
    return {
    	content: 1,
  };
  },
  mounted() {
    setInterval(() => {
      this.content += 1;
      //写法二:this.$data.content += 1;
    }, 1000);
  },
  template: "<div>{{content}}</div>",
}).mount("#root");- mount指定行为绑定那个DOM
- data函数表示数据
- mounted函数:类似生命周期函数componentDidMount,在标签渲染后自动执行
- template: (模板)渲染到DOM内的内容
1.2,vue中如何绑定事件和面向数据编程
//实现点击事件翻转字符串
Vue.createApp({
  data() {
    return {
    	content: "hello world",
    };
  },
  methods: {
    handleBtnClick() {
    	this.content = this.content.split("").reverse().join("");
    },
  },
  template: `
    <div>
      {{content}}
      <button v-on:click="handleBtnClick">reverse</button>
    </div>
  `,
}).mount("#root");- 函数段写在methods对象中
- 事件代理需要使用vue中v-on:click="function"绑定事件
//实现标签显示和隐藏
Vue.createApp({
  data() {
    return {
    	show: true,
    };
  },
  methods: {
    handleBtnClick() {
    	this.show = !this.show;
    },
  },
  template: `
    <div>
      <span v-if="show">hello world</span>
      <button v-on:click="handleBtnClick">show/hide</button>
    </div>
  `,
}).mount("#root");- 标签显示与隐藏v-if="boolean",布尔值决定标签显示
1.3,todolist了解循环和双向绑定
Vue.createApp({
  data() {
    return {
      list: [],
      inputValue: "",
    };
  },
  methods: {
    handleBtnClick() {
      this.list.push(this.inputValue);
      this.inputValue = "";
    },
  },
  template: `
    <div>
      <input v-model="inputValue"/>
      <button v-on:click="handleBtnClick">submit</button>
      <ul>
        <li v-for="(item, index) of list">{{item}}</li>
      </ul>
    </div>
  `,
}).mount("#root");- 双向绑定v-model="var"input框中默认是变量值和输入框内容
- 循环v-for="(item,index) of list"一般用在li标签中item就是对应标签应该获得的值
1.4,组件化概念/属性绑定变量
- 给主组件初始化一个变量
const app = Vue.createApp({});- 主组件渲染
app.mount("#root");- 绑定子组件
app.commponent('name', {});- 组件之间传值,参考react可知道应该是属性传值,那么怎么绑定数据给标签的一个属性 v-bind:shuxing="var"
<todoItem v-for="item of list" v-bind:content="item"/>- 同时子组件可以在props属性中获得父组件传来的属性
const app = Vue.createApp({
  data() {
    return {
      list: [],
      inputValue: "",
    };
  },
  methods: {
    handleBtnClick() {
      this.list.push(this.inputValue);
      this.inputValue = "";
    },
  },
  template: `
    <div>
      <input v-model="inputValue"/>
      <button v-on:click="handleBtnClick">submit</button>
      <ul>
        <todoItem v-for="item of list" v-bind:content="item"/>
      </ul>
    </div>
  `,
});
app.component("todoItem", {
  props: ["content"],
  template: `
    <li>{{content}}</li>
  `,
  });
app.mount("#root");基础知识
2.1组件的基本概念
- 根组件的实例是什么?
const app = Vue.createApp({});
const vm = app.mount("#root");		//其中vm就是根组件的实例- 怎么在外部访问组件的数据
//我们可以使用vm调用根组件中的数据
vm.$data.inputValue = "hhh";			//数据就会变化- 设计模式MVVM
- M: model 数据
- V:view 视图
- VM: 视图数据连接层—也就是组件
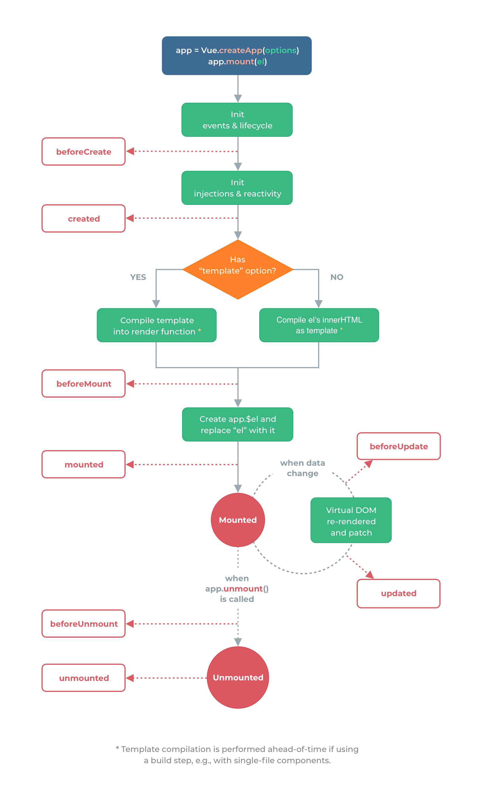
2.2生命周期函数
特定时刻,自动执行的函数
 
- 注意,中间的判断当没有template时,把挂载DOM元素的内容当做渲染的内容 
- 四组八个:beforeCreate/created beforeMount/mounted beforeUpdate/updated beforeUnmount/unmounted 
2.3常用模板语法
- 插值表达式
{{表达式}}			//表达式的值- v-html
//指定内容以html文本形式解析出来
template: `<div v-html="message"></div>`- v-bind:/:
//双向绑定标签的一个指定属性和一个变量	简写 :
template: `<div v-bind:title="message">hello world</div>`
//在input框的是否可以输入上使用
template: `<input v-bind:disabled="disable">hello world</input>`- v-once
//标签内容只初次渲染
template: `<div v-once>{{message}}</div>`- v-if
//控制标签是否展示 boolean值   直接销毁DOM
template: `<div v-if="show">hello world</div>`- v-on:/@
//事件绑定 v-on:或者简写@
template: `<div @click="handleClick">hello world</div>`- 动态属性/动态事件
//根据定义的变量值来确定属性名和事件类型
template: `
	<div 
		@[event]="handleEvent"
    :[name]="message"
  >
    {{message}}
	</div>
`- 表单阻止默认行为
//方法一:使用e.preventDefault()
methods: {
	handleClick(e) {
		e.preventDefault();
	}	
},
template: `
	<form action="https://minyue-hcm.github.io" @click="handleClick">
    <button type="submit">
      submit
    </button>
</form>
`
//方法二:使用修饰符.prevent
methods: {
	handleClick(e) {
		//do something else
	}	
},
template: `
	<form 
    action="https://minyue-hcm.github.io" 
    @click.prevent="handleClick"
  >
    <button type="submit">
      submit
    </button>
	</form>
`2.4Vue属性:数据,方法,计算属性,侦听器
- 数据
data() {
	return {
		message: 'minyue',
		count: 2,
		price: 5,
		newTotal: 10,
	}
},- 方法
//方法既可以在绑定事件中调用,也可以在插值表达式中使用(加括号)
//函数中this绑定问题 --不要使用箭头函数(指向外部window)
methods: {
	formatString(string) {
		return string.toUpperCase();
	},
},
template: "<div>{{formatString(message)}}</div>"- 计算属性
// 只有当依赖变化 即发生变化
// 对比methods方法(只要页面重新渲染就会执行)
computed: {
	total() {
		return this.count*this.price;
	},
},
template: '<div>{{total}}</div>'- 侦听器
//侦听数据变化,执行异步操作  也就是计算属性的底层实现
watch: {
	//price发生变化时函数执行
	price(current, prev) {
		this.newTotal = current * this.price;
	}
}2.5Vue样式绑定语法
- 类样式绑定
data() {
  return {
  	classString: "red",
  	classObject: {red: true, yellow: true}
  	classArray: ["red", { yellow: true }],
  	styleString: "color: pink; background: yellow;"
    styleObject: {
      color: "pink",
      background: "yellow",
    },
  };
},
//(1)html写法
template: `
	<div :class="red">minyue</div>
`,
//(2)数据字符串写法
template: `
	<div :class="classString">minyue</div>
`,
//(3)class对象形式
template: `
	<div :class="classObject">minyue</div>
`,
//(4)class数组形式
template: `
	<div :class="classArray">minyue</div>
`,- 行内样式绑定
//(1)html写法
template: `
	<div style="color: pink; background: yellow;">minyue</div>
`,
//(2)数据字符串写法
template: `
	<div :style="styleString">minyue</div>
`,
//(3)style对象形式   推荐!!!  注意值是字符串类型
template: `
	<div :style="styleObject">minyue</div>
`,3.父子组件传递样式
//(1)子组件最外层单一节点   正常绑定
template: `
  <div :style="styleObject">minyue</div>
  <son class="yellow"/>
`,
//(2)子组件最外层多个节点   上面方法失效
app.component("son", {
  template: `
    <div :class="$attrs.class">son</div>
    <div :class="$attrs.class">son</div>
  `,
});2.6条件渲染
- 比较 v-ifv-show
(1)v-if  			展示和隐藏会频繁生成或销毁DOM
(2)v-show  		使用style="display: none"来实现不会销毁DOM- 条件渲染
data() {
	return {
    conditionOne: false,
    conditionTwo: true,
	};
},
template: `
	<div v-if="show">if</div>
  <div v-else-if="conditionTwo">else-if</div>
  <div v-else>else</div>
`- 当conditionOne/Two同是true时,就执行if
2.7列表循环
- 对于数组而言
methods: {
	handleBtnClick() {
		 //一些数组变更函数 push/pop/unshift/shift/splice/sort/reverse
		 this.listArray.push("minyue");
		 //直接替换数组
		 this.listArray = ["minyue"].concat(["hello"]);
		 this.listArray = ["minyue","hcm"].filter(item => item === 'hcm');
		 //直接更新内容  --新版!!!
		 this.listArray[0] = 'lalala';
	}
},
template: `
	<div v-for="(item, index) in listArray">
		{{item}}--{{index}}
	</div>
	<button @click="handleBtnClick">change</button>
`- 对于对象而言
methods: {
	handleBtnClick() {
		 //直接更新内容  --新版!!!
		 this.listObject.age = 20;
	}
},
template: `
	<div v-for="(value, key, index) in listObject">
		{{value}}--{{key}}--{{index}}
	</div>
	<button @click="handleBtnClick">change</button>
`- diff算法 给列表项添加一个惟一的key
<div v-for="(item, index) in listArray" :key="item">- 特殊用法,循环一个数字
<div v-for="item in 10">
	{{index}}
</div>- 循环和判断同时存在时,循环优先级高,不能放在一起
// template类似于react中的Fragment
template: `
	<template 
		v-for="(value, key, index) in listObject" 
		:key="index"
	>
		<div v-if="key !== age">
			{{value}}--{{key}}--{{index}}
		</div>
	</template>
	<button @click="handleBtnClick">change</button>
`2.8事件绑定
- 可表达式,可函数
template: `
	<button @click="num += 1">		//可以直接写简单表达式
    button
	</button>
`- 函数传参
template: `
	<button @click="handleBtnClick(2, $event)">		//参数 和 原生事件
    button
	</button>
`- 多函数绑定
//函数需要加括号,逗号隔开
template: `
	<button @click="handleBtnClick(), handleClick()>	 
    button
	</button>
`- 事件修饰符
//(1)阻止事件冒泡  .stop
template: `
	<div @click="handleDivClick">
		<button @click.stop="handleBtnClick>button</button>
	</div>
`
//(2).self  自身触发,内置冒泡的不算
template: `
	<div @click.self="handleDivClick">
		<button @click="handleBtnClick>button</button>
	</div>
`
//(3)冒泡换成捕获 capture
template: `
	<div @click.capture="handleDivClick">
		<button @click="handleBtnClick>button</button>
	</div>
`
//(4)阻止默认行为 .prevent
//(5)只发生一次 .once
template: `
	<button @click.once="handleBtnClick>button</button>
`
// (6)scroll事件提升性能 .passive
template: `
	<div @scroll.passive="handleScroll>button</div>
`- 按键修饰符    多个按键直接连写就可以    .ctrl.shift
// enter,tab,delete,esc,up,right,down,left  只有按下对应按键才会执行
// 不加修饰符就是任意按键就会触发
template: `
	<input @keydown.delete="handleKeydown" />
`- 鼠标修饰符
//默认left,可以改为  .right   .middle
template: `
	<button @click.middle="handleBtnClick">button</button>
`,- 精确修饰符
// 当且仅当按住一个ctrl时触发  不多不少   但有点小问题
template: `
	<div @click.ctrl.exact="click">sss</div>
`,2.9双向绑定
- input框的双向绑定
//不用再写value属性了
data() {
  return {
    message: "minyue",
  };
},
template: `
  {{message}}
  <input v-model="message" />
`,- 多行文本textarea
//类似input框
data() {
  return {
    message: "minyue",
  };
},
template: `
  {{message}}
  <textarea v-model="message" />
`,- 复选框 checkbox
//(1)单一选项时   数据为boolean
//(2)多选时      数据为数组		定义value属性为存放数组的内容
data() {
  return {
    message: [],
  };
},
template: `
  {{message}}
  111<input v-model="message" type="checkbox" value="111"/>
  222<input v-model="message" type="checkbox" value="222"/>
  333<input v-model="message" type="checkbox" value="333"/>
`,
//(3)自定义选中后的展示内容
data() {
  return {
    message: true,
  };
},
template: `
  {{message}}
  <input v-model="message" type="checkbox" true-value="ok" false-value="no"/>
`,- 单选 radio
//数据为字符串
data() {
  return {
    message: "",
  };
},
template: `
  {{message}}
  111<input v-model="message" type="radio" value="111"/>
  222<input v-model="message" type="radio" value="222"/>
  333<input v-model="message" type="radio" value="333"/>
`,- 下拉选项框 select
//单选 数据为字符串   value 和 message匹配
data() {
  return {
    message: "",
  };
},
template: `
  {{message}}
    <select v-model="message">
      <option value="" disabled>请输入内容</option>
      <option value="A">A</option>
      <option value="b">B</option>
      <option value="c">C</option>
    </select>
`,//多选  multiple   数据为数组
data() {
  return {
    message: [],
  };
},
template: `
  {{message}}
  <select v-model="message" multiple>
    <option value="A">A</option>
    <option value="b">B</option>
    <option value="c">C</option>
  </select>
`,- 使用循环渲染
// 数据为对象数组形式
// 分析: text,value分别是显示数据和返回数据   
// 返回数据是我们自己定义也可以是对象的形式 {value: 'A'}
data() {
  return {
    message: "",
    options: [
      { text: "A", value: "A" },
      { text: "B", value: "B" },
      { text: "C", value: "C" },
    ],
  };
},
template: `
  {{message}}
   <select v-model="message">
     <option value="" disabled>请输入内容</option>
     <option v-for="item in options" :value="item.value">							{{item.text}}
     </option>
  </select>
`,- 修饰符
//(1).lazy   input框中value和数据的及时响应,变成当失焦时才响应
data() {
  return {
    message: "minyue",
  };
},
template: `
  {{message}}
  <input v-model.lazy="message" />
`,
//(2).number  默认为字符串类型  存入时改变为数字类型
data() {
  return {
    message: 11,
  };
},
template: `
  {{typeof message}}
  <input v-model.number="message" />
`,
//.trim  去除数据前后的空格
VUE组件
3.1组件的定义,复用性,分类
- 定义 - 由根实例拆分出来的一个个小的实例模块 
- 复用性 - 同一个组件在多次复用时,彼此没有干扰,并且可以在其他子组件中同时复用 
- 分类—全局组件 - 只要定义了,处处可以使用,性能不高,但是使用起来简单,名字建议 小写字母单词,中间用横线间隔 
//利用app.componnet("", {})创建的组件
const app = Vue.createApp({
  template: `
    <div>father<hello-world /></div>
    <div>father<hello-world /></div>
  `,
});
app.component("hello-world", {
  template: "<span>son1</span>",
});- 分类—局部组件 - 定义了,要注册之后才能使用,性能比较高,使用起来有些麻烦,建议大些字母开头,驼峰命名 
const Counter = {
  data() {
    return {
      count: 1,
    };
  },
  template: `<div @click="count += 1">{{count}}</div>`,
};
const HelloWorld = {
	template: `<div>hello world</div>`
};
const app = Vue.createApp({
  components: { 
  	Counter, HelloWorld,
  },												//解构赋值  也可以键值对形式改名
  template: `
    <counter />							//最好写映射,但Vue也会自动映射       					<hello-world />
  `,
});3.2组件间传参/参数校验/单向数据流
父组件中以属性形式传递 静态参数或动态参数,子组件同过props 接收,也可以写一些参数进行校验(warning)
const app = Vue.createApp({
  data() {
    return { num: 1234 }
  },
  template: `
    <div><test :content="num" /></div>
  `
});
// type:String, Boolean, Array, Object, Function, Symbol
// required  父组件必须传递该参数
// default   默认值		           可以直接写值   也可以函数返回
app.component('test', {
  props: {
    content: {
      type: Number,
      validator: function(value) {
        return value < 1000;
      },
      default: function() {
        return 456;
      }
    }
  },
  template: `<div>{{content}}</div>`
});- 单向数据流 - 子组件可以使用父组件传递来的参数数据,但绝对不能修改 
// 想要修改  就必须自己复刻一个数据再进行修改
const app = Vue.createApp({
  data() {
    return { num: 1 };
  },
  template: `
  <div>
    <counter :count="num" />
  </div>
`,
});
app.component("counter", {
  props: ["count"],
  data() {
    return {
      myCount: this.count,
    };
  },
  template: `<div @click="myCount += 1">{{myCount}}</div>`,
});- 合并传参 - 但参数很多时,一个个写很麻烦,使用合并传参 
//v-bind="param"  等价于
//:num="params.num" :a="params.a" :b="params.b" 
const app = Vue.createApp({
  data() {
    return {
      param: {
        num: 1,
        a: 2,
        b: 3,
      },
    };
  },
  template: `
  <div>
    <counter v-bind="param" />
  </div>
`,
});
app.component("counter", {
  props: ["num", "a", "b"],
  template: `<div>{{num}}{{a}}{{b}}</div>`,
});3.3 Non-Props属性是什么
前面说到,组件传值,需要子组件中props 接受参数;但是当没有props时,会发生什么?
//Non-props   
//(1)最外层只有一个节点时:会像挂载属性一样直接挂载到子组件上
const app = Vue.createApp({
	template: `
		<div>
      <counter msg="hello" />
		</div>
	`
});
app.component('counter', {
	//inheritAttrs: false,			//表示不接受继承来的属性
	template: `
		<div>
      Counter
		</div>	
	`
});
const vm = app.mount('#root');
//得到  <div msg="hello">Counter</div>//(2)当最外层有多个节点时 Non-props会失效
// 1.使用v-bind="$attrs" 执行全部继承
<div v-bind="$attrs">Counter</div>
// 2.对指定一个属性的继承
<div :msg="$attrs.msg">Counter</div>
<div :msg1="$attrs.msg1">Counter</div>
// 3.子组件其他函数中想要使用到传递来的属性时  this.$attrs访问
mounted() {
  console.log(this.$attrs.msg);
},- 多用于style和class的继承
3.4父子组件间通过事件通信
- 子组件发出触发事件,父组件监听事件
const app = Vue.createApp({
  data() {
    return { count: 1 }
  },
  methods: {
    handleAdd(param1,param2) {
      this.count += param2;
    }
    //handleAdd(count) {
    //	this.count = count;
    //}
  }
  template: `
    <counter 
      :count="count" 
      @add-one="handleAdd"
    />
  `
});
app.component('counter', {
	props: ['count'],
	emits: ['add'],
  methods: {
    handleClick() {
      this.$emit('add', 2, 3);
      //this.$emit('add', this.count + 4)
    }
  },
  template: `
    <div @click="handleClick">{{count}}</div>
  `
});- 子组件—–触发事件—–驼峰式写法 - this.$emit('addOne', 2, 3);- 触发事件梳理—- - emits: []也可以写成对象形式参数校验- emits: { addOne: (count) => { if(count >= 0) { return true; } return false; } }
- 父组件—–监听事件—-间隔符写法捕获事件 - @add-one="handleAddOne"
- 总结: 父组件传递给子组件一个数据—-子组件请求父组件改变对应数据 
- 绑定数据让我们想到双向绑定 v-model
const app = Vue.createApp({
  data() {
    return { count: 1 }
  },
  template: `
    <counter v-model="count" />
  `
});
app.component('counter', {
  props: ['modelValue'],
  methods: {
    handleClick() {
      this.$emit('update:modelValue', this.modelValue + 3);
    }
  },
  template: `
    <div @click="handleClick">{{modelValue}}</div>
  `
});- 如果想改变名称可以,而且可以多个 - v-model的绑定- <counter v-model:add="count" />对应改为- add
- update 是固定写法 — 底层就是 - @change和-bind
- v-model的自定义修饰符
const app = Vue.createApp({
  data() {
    return { count: 'a' }
  },
  template: `
    <counter v-model.uppercase="count" />
  `
});
app.component('counter', {
  props: {
  	'modelValue': String,
  	'modelModifiers': {
  		default: ()=>({})
  		//检测是否有修饰符  如果有就添加到对象中 值为 true
  	}
  },
  methods: {
    handleClick() {
    	let newValue = this.modelValue + 'b';
    	if(this.modelModifiers.uppercase) {
    		newValue = newValue.toUpperCase();
    	}
      this.$emit('update:modelValue', this.modelValue + 3);
    }
  },
  template: `
    <div @click="handleClick">{{modelValue}}</div>
  `
});3.5使用插槽 和具名插槽解决组件内容传递
父组件往子组件传递DOM节点时   子组件中用<slot>作为形式DOM,有父组件内部实际DOM
//数据属性,作用域问题--- 父模板里面的数据使用父模板中的数据
//插槽默认值:  父代没有内容时,默认值在子代插槽标签内部
const app = Vue.createApp({
  template: `
  	//只有layout一层时,不用具名插槽
    <layout>
      <template v-slot:header>	//需要外层结构包裹,双标签!
        <div>header</div>
      </template>
      <template v-slot:footer>
        <div>footer</div>
      </template>
    </layout>
  `
});
app.component('layout', {
  template: `
    <div>
      <slot name="header"></slot>	//必须配备对应的name
      <div>content</div>
      <slot name="footer"></slot>
    </div>
  `
});3.6作用域插槽
怎么通过子代插槽标签,传递子代数据到父代对应DOM中使用
const app = Vue.createApp({
  template: `
    <list v-slot="{item}">		//应该是slotProps 解构!
      <div>{{item}}</div>
    </list>
  `
});
app.component('list', {
  data() {return {list: [1, 2, 3]}},
  template: `
    <div>
      <slot v-for="item in list" :item="item" />
      //绑定item传递给父代
    </div>
  `
});3.7动态组件/异步组件
动态组件:根据数据变化,结合<component> ,实现对不同子组件调用的切换
const app = Vue.createApp({
	data() {
    return {
      currentItem: 'input-item'
    }
	},
	methods: {
		handleClick() {
			this.currentItem = 
			this.currentItem === 'input-item' ?
      'common-item' : 'input-item';
		}
	},
	template: `
		<keep-alive>	
      <compoment :is="currentItem" />
    </keep-alive>
    <button @click="handleClick">change</button>
	`
})
app.component('input-item', {
	template: `<input />`
});
app.component('common-item', {
	template: `<div>minyue</div>`
});- <keep-alive>可以缓存数据,保存input框输入的数据
异步组件:异步调用渲染的组件形式
const app = Vue.createApp({
  template: `
    <div>
      <common-item />							//同步组件
      <async-common-item />				//异步组件
    </div>
  `
});
app.component('common-item', {
  template: `<div>hello world</div>`
});
app.component('async-common-item', Vue.defineAsyncComponent(() => {
  return new Promise((resolve, reject) => {
    setTimeout(() => {
      resolve({
        template: `<div>this is an async component</div>`
      })
    }, 4000)
  })
}))- Vue.defineAsyncComponent(() => {})返回一个promise 当resolved之后就会触发渲染。
3.8基础语法补充
- v-once:表示标签只渲染一次,但绑定事件照样会触发
- ref: 获取DOM/组件引用,当页面挂载完,可以操作带有- ref属性的DOM元素/组件- mounted() { console.log(this.$refs.count.innerHTML = 'minyue'); }, template: ` <div ref='count'> {{count}} </div> `,- 也可以通过这种语法,获取子组件中的函数,并引用 
- provide/inject跨组件传值- const app = Vue.createApp({ data() { return { count: 1 }; }, provide() { //传递变量数据要函数 返回值形式 return { count: this.count, }; }, //provide: { //数据可以直接对象 键值对形式 // count: 1; //} template: ` <div> <child /> <button @click="count += 1">Add</button> </div> `, }); app.component("child", { template: `<child-child />`, }); app.component("child-child", { inject: ["count"], template: `<div>{{count}}</div>`, });- 当然这种返回都是一次性的 不是双向绑定的关系,数据变化返回值不会更新 
vue动画
4.1实现基础的CSS过渡和动画
- CSS帧动画
//style样式
<style>
  @keyframes leftToRight {
    0% {
      transform: translate(-100px);
    }
    50% {
      transform: translate(-50px);
    }
    0% {
      transform: translate(0px);
    }
  }
  .animation {
    animation: leftToRight 3s;
  }
</style>
//script
const app = Vue.createApp({
	data() {
		return {
			animate: {
				animation: false;
			}
		}
	},
	methods() {
		handleClick() {
			this.animate.animation = !this.animate.animation;
		}
	},
	template: `
		<div :class="animate">hello world</div>
		<button @click="handleClick">切换</button>
	`
});- 过渡
//style 样式
.transition {
	transition: 3s background-color ease;
}
.blue {
	background: blue;
}
.green {
	background: green;
}
//script
data() {
	return {
		animate: {
			transition: true,
			blue: true,
			green: false,
		}
	}
},
methods: {
	handleClick() {
		this.animate.blue = !this.animate.blue;
		this.animate.green = !this.animate.green;
	}
},
template: `
	<div>
		<div :class="animate">hello world</div>
		<button @click="handleClick">切换</button>
	</div>
`- 同样也可以通过样式对象来,使用行内样式来实现。
4.2<transition>标签实现单元素组件过渡和动画
- 过渡写法
//过渡css  transition标签对应固定写法
.v-enter-from {
	opacity: 0;															//入场效果的初态
}
.v-enter-active {
	transition: opacity 3s ease-out;				//如何执行动画
}
.v-enter-to {
	opacity: 1;															//入场效果的终态
}
.v-leave-from {
	opacity: 1;															//可以省略
}
.v-leave-active {
	transition: opacity 3s ease-in;
}
.v-leave-to {
	opacity: 0;
}//transition标签包裹需要动画效果的标签
//当按钮改变show的值,标签展示隐藏时,就会触发动画
<transition>
	<div v-if="show">hello</div>
</transition>  - 动画写法
//(1)关键帧
@keyframes shake {
	0% {
		transform: translateX(-100px)
	}
	50% {
		transform: translateX(-50px)
	}
	100% {
		transform: translateX(50px)
	}
}
.v-enter-active {
	animation: shake 3s;
}
.v-leave-active {
	animation: shake 3s;
}- <transform>标签添加- name属性,, 使用对应- name-代替默认的- v-- 也可以直接自定义class的名字 - <transition enter-active-class="hello" leave-active-class="bye" > //..... </transition>
- 自定义动画方便和第三方库结合 - https://animate.style/- <transition enter-active-class="animate__animated animate__bounce" leave-active-class="animate__animated animate__bounce" > //..... </transition>
- 显然动画和过渡可以同时添加在transition标签中。思考,时间不同一,怎么办? - transition标签上添加属性- type="transition"表示以过渡为准
- 绑定属性:duration="1000"强制1秒完成 ,:duration={enter:1000,leave:2000}表示入场动画1秒,出场动画2秒
 
- 使用js实现动画效果
//(1)css禁用  调用transition过程的钩子函数
methods: {
	handleBeforeEnter(el) {
		el.style.color = "red";
	},
	handleEnterActive(el,done) {
		const animation = setInteval(() => {
			const color = el.style.color;
			if (color === "red") {
				el.style.color = 'green';
			} else {
				el.style.color = 'red';
			}
		}, 1000);
		setTimeOut(() => {
			clearInterval(animation);
			done();
		}, 3000)
	},
	handleEnterEnd((el)=>{
		alert(123);					//当Active函数中调用了 done()后才能执行
	})
}
<transiton
	:css="false"															//禁用css
  @before-enter="handleBeforeEnter"					//el
  @enter="handleEnterActive"								//el  done
  @after-enter="handleEnterEnd"							//el
>
	//....
</transition>4.3组件和元素切换动画实现
- 多个单元素标签之间的切换
<transition mode="out-in" appear>		//动画先出后进,首次入场动画
	<div v-if="show">hello</div>			//show变量值控制两个标签的切换
	<div v-else="show">bye</div>
</transition>- mode="out-in": 动画先出后进,避免出现和消失同时呈现
- appear: 首次展示的DOM也会有动画
- 多个组件之间切换
//除了使用 组件 if-show以外,还可以使用component动态组件
data() {
	return {
		component: 'component-a'
	}
},
methods: {
	handleClick() {
		this.component = this.component==='component-a'
		?'component-b':'component-a';
	}
},
//
<transition mode="out-in" appear>		
	<component :is="component" />
</transition>4.4列表添加删除动画
//style    v-move 其他项移动会有的动画
.v-enter-from {
  opacity: 0;
  transform: translateY(30px);
}
.v-enter-active {
  transition: all .5s ease-in;
}
.v-enter-to {
  opacity: 1;
  transform: translateY(0);
}
.v-move {
  transition: all .5s ease-in;
}
.list-item {
  display: inline-block;		//同行显示
  margin-right: 10px;
}
//vue  使用到 transition-group
data() {
  return { list: [1, 2, 3] }
},
methods: {
  handleClick() {
    this.list.unshift(this.list.length + 1);
  },
},
template: `
  <div>
    <transition-group>
      <span class="list-item" v-for="item in list" :key="item">{{item}}</span>
    </transition-group>
    <button @click="handleClick">增加</button>
  </div>
`4.5状态动画
数据的变化—>所看到的动画
const app = Vue.createApp({
  data() {
    return {
      number: 1,
      animateNumber: 1
    }
  },
  methods: {
    handleClick() {
      this.number = 10;
      if(this.animateNumber < this.number) {
        const animation = setInterval(() => {
          this.animateNumber += 1;
          if(this.animateNumber === 10) {
            clearInterval(animation);
          }
        }, 100);
      }
    },
  },
  template: `
    <div>
      <div>{{animateNumber}}</div>
      <button @click="handleClick">增加</button>
    </div>
  `
});vue高级用法
5.1mixin混入
- 组件 :data, methods 优先级高于 mixin data, methods 优先级
- 生命周期函数:先执行 mixin 里面的,再执行组件里面的
- 自定义的属性,组件种的属性优先级高于 mixin 属性的优先级
//局部mixin添加一句  mixins: [myMixin]
//全局mixin  			 app.mixin({})//自定义属性 this.$options.number
const myMixin = {
    number: 1
  }
const app = Vue.createApp({
  mixins: [myMixin],
  number: 2,
  template: `
    <div>
    	<div>{{this.$options.number}}</div>
    </div>
  `
});
//自定义优先级
app.config.optionMergeStrategies.number = (mixinVal, appValue) => {
  return mixinVal || appValue;
}5.2自定义指令
比如:自动聚焦实现
//(1)可以使用生命周期函数实现
mounted() {
	this.$refs.input.focus();
},
template: `
	<input ref="input" />
`//(2)创建自定义指令 directive
<input v-focus /> 							//可以实现同样效果
//全局的自定义指令
app.directive('focus', {
	mounted(el) {
		el.focus();
	},
})
//局部自定义指令
const directive = {
	focus: {
		mounted(el) {
			el.focus();
		},
	},
}